超狙思维的超强能量
妙解人类绝境之难的全新路
妙解绝难 超高效 超低投 超低险 超低排 一箭五雕
(老子哲学践行篇)

于广胜
导语
人类有史以来,攻坚克难的路只有一条:普通人→专业人→专家→顶级专家→跨国跨
界专家。其核心依靠的是专业技术——专技之路。
世界顶级专家们的无解之难,当然是人类绝境之难。但不论何等绝望,也没人想过、
说过:既然专家无解,就请外行解吧!
然而,竟有一偶遇的外行,轻松妙解了诸多陌生领域世界顶级专家们的无解之难!奥
秘何在?其核心在于思维——超狙思维。
此人此举意味着什么?这正是给人类在绝境之处,推开了一扇门、辟出了一条路,一
条“妙解人类绝境之难的全新路”——超狙之路。
一、现实与无奈
人类总是在不断地遇困解难中度过的,生活、工作、生存、发展、科技、社会等,难题
层出不穷。小到鸡毛蒜皮,大到危害全人类;有天灾、有人祸;也有天灾加人祸。
谁解决得了解决得好,就会继续前行;甚至逆流而上加速前行。反之,就会缓慢前行或
停滞不前;甚至倒退或一败涂地!
因许多未解之难,就产生于综合实力雄厚的顶级专家之手,故难料有人再回天!
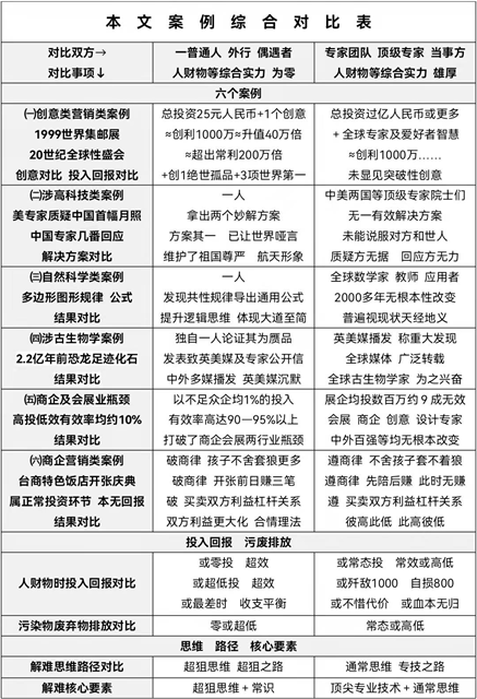
二、用案例说话
顶级专家无解之难仍可轻松妙解
以下案例已收入多部策划类、管理类畅销书及各类媒体。
(为不分散读者注意力,在《结束语》前,案例主人公用“他”替代)
㈠创意类营销类案例
——无中生有点石成金
背景:《1999 世界集邮展览暨第 22 届万国邮政联盟大会》在北京举行,号称:20 世纪
最后一次最大规模的全球性集邮盛会。

聚焦:总投入,少则过亿人民币或更多。一切可能均已被专家等占尽、挖尽。但邮品
创意大同小异,未显见突破;总利约千万上下。
奇效:
⑴创意独特:他买来世界地图,请各参展国、地区把邮戳盖在其版图上,各国际组织的
邮戳盖在其总部所在地版图上。同时,也在地图边框盖上了他们的第二枚印迹。
⑵无中生有:在世纪之交划时代的历史时刻,他从 20 个世纪的“无中生出了有”。
“世界集邮史上第一图”局部
⑶点石成金:一个偶遇且外行的他,仅以 25 元+1 创意≈创利 1000 万元(多方专业评
估)≈升值 40 万倍≈常利的 200 万倍+创 1 件绝世孤品、3 项世界第一:世界集邮史上第一
图、世界利润史上第一利、世界营销史上第一赢,等于“将石点成了金”!

㈡涉高科技类案例
——狙击要点 世界哑言
背景:2007.11.26,中国国家航天局正式公布嫦娥一号卫星传回首幅月面图像,这标志
着中国首次月球探测工程取得圆满成功。
随后,美国航太总署的《新闻简报》,连续两天醒目位置刊发了“中国嫦娥首幅月球图
像疑似抄袭美国”的消息,全球沸沸扬扬,真假难辨。
聚焦:
⑴美国顶级航天专家、院士们,通过媒体提出质疑,但不敢肯定。
⑵中国顶级航天专家、院士们,通过媒体几番回应,但再被否定。
全球航天、图像拍照及相关领域专家等,均未拿出一个有效解决方案。
奇效:
然而,身为外行并偶遇的他,竟一人拿出了两个有效方案:
⑴实施方案轻松解疑:他发现并解读:中美两张月照在拍摄时,光线的来源的角度约相
差 42 度,两张照片明显不同何来抄袭?以此彻底平息了“抄袭”传言,有力地维护了祖国
的尊严!
2007.12.6,人民网、中新社,同日播发报道:《画家发现嫦娥首幅月球图像并非抄袭
有力佐证》,全球数百媒体转载。
该报道获人民网“网友热评排行榜”前十强、“每日新闻排行榜”前十强;“中国晚报
界最高奖的一等奖”;收录人民日报出版社出版的年度新闻奖作品选。
⑵备用方案另辟蹊径:由于中美发布的月球图像,均截取了月球表面同一区域。因此,
美国提出了抄袭的质疑。
对此,新闻发言人可手持一张月球表面区域适度放大的图像。问:
“放大区域范围的月球图像,美国没发布过吧?其他国家更没发布吧?既然都没发布,
请问中国这幅图像是从哪‘抄’来的呢?”
此举必让美专家、媒体及全球各类质疑者无言以对。
㈢自然科学类案例
——突破千年大道至简
背景:正方形、长方形、平行四边形、三角形、梯形,在此前数学类书、刊等,未见
其共性规律的论述;五类多边形面积计算方法不论有多少种,都未摆脱五类图形五个公式。
聚焦:2000 多年未有根本性的改变,甚至视其天经地义,全球如此。
奇效:然而,他却在偶遇且无意间发现了五类图形的共性规律,并推导出五类图形面积
计算的通用公式:“正方形、长方形、平行四边形、三角形、梯形面积=中平线×高”。
⑴这既是逻辑思维的极大提升,也体现了“大道至简”的哲学理念!
⑵人民网、亚洲新闻网、光明网等权威媒体:颠覆性、世界性、历史性的突破。
⑶中国科技大学数学博士:通用公式可减轻学生负担;应用广泛;能将计算机面积计算
速度,提高数倍。
⑷2016.12,俄罗斯东北联邦大学数学院组织的专家研讨会上,院长等教授博导们:通
用公式很简便、很实用,应该引入教学,让孩子们学这套公式。次年,特聘他为客座教授。
㈣古生物学类案例
——妙揭重大发现之假
背景、聚焦:2021.1.31,英国 BBC、美国 NBC 播发新闻,全球新闻、生物、科技等媒
体广泛传播:“‘重大发现’,英国 4 岁女童发现恐龙足迹化石”;“威尔斯国家博物馆馆
长、古生物学家辛迪·霍韦尔斯说,恐龙足迹距今有 2.2 亿年”;“这确实是令人惊叹的发
现”;“令全世界的古生物学家‘十分兴奋’”等。
奇效:2021.2.25 以来,《印度尼西亚日报》、香港《凤凰新闻社》、《中国都市报》、
今日头条等中外媒体,发表了他致英美媒英专家的公开信,揭其“恐龙足迹化石”是赝品,
并论证其“违背自然规律和痕迹学常识”、“违背生理结构及行走力学常识”、“人工雕琢
迹象显而易见”。
㈤商企会展类案例
——以一胜百强过百强
背景:商企类会展频频,企业争先恐后、抛洒重金;展位高档奢华、广告铺天盖地;参
展均投数百万,有效率均约 10%。
聚焦:这是商企及会展业共同的瓶颈,不论中国还是在华发展的世界百强等,都不例外。
奇效:另辟蹊径 巧破瓶颈
他以不足众企均 1%的参展投入,有效率竟高于 90—95%以上,轻松打破了行业瓶颈。
他为某药业设计的展位主体,竟是一部红旗轿车,车前立一“奖”字……
以前所未有的视觉冲击力,吸引视觉、调动猎奇心,借机宣称企业、产品及销售政策。
该创意得到了主办方、展企及参观者等高度赞赏,被称:建国几十年从未见过的展位创
意。
㈥商企营销类案例
——孩子不舍套狼更多
背景:台商马来特色饭店在琼开张庆典。广告、请吃、送礼,均属前期投资。
聚焦:⑴做买卖就得先陪后赚、舍不得孩子套不着狼。
⑵买卖双方的利益就是杠杆关系,彼高此低或相反。
通常,这是无法突破的商业规律!
奇效:⑴他使该店“孩子不舍套狼更多,开张前日赚三笔”。即,非花不可的钱——省
了,不可能挣的钱——挣了。
⑵他使“买卖双方利益均更大化”?!
他轻松突破了商业规律及利益的获取,均合理、合法、透明。
三、关键词解释
㈠超狙思维
1.基本概念
“超”与“狙”两个字,不是合成词,各自承载不同的含义:
超:超常、超越、超效、超前、超强、超高等。
狙:本文借指“狙击”般精准,也包含“点穴”般的轻松。
2.主要特征
⑴超越常理、超越常识、超越常态,且不断超越。
⑵发现问题、锁定症结,如狙击般的精准;解决绝难如点穴般的轻松。
与“使出全身解数、不惜代价、重拳出击、人海战术、歼敌一千自损八百”等形成巨大
反差。
㈡超狙创意
(近同对超狙思维的解读)
㈢超狙之路
1.基本概念:以超狙思维为主导、为核心的妙解绝难之路,且前所未有。
2.要素构成:超狙思维+常识(社会常识或少许专业常识)。
3.主要特征:(同超狙思维主要特征)、一箭五雕。
㈣附:通常思维
人们广泛知晓、普遍应用的各种思维。
㈤附:专技之路
1.基本概念:以专业技术为主导、为核心的攻坚克难之路。
2.要素构成:专业技术+通常思维+人、财、物、时等综合实力。
㈥何为“世界顶级专家无解之难”
1.对严重错误因视而未见致无解(如:二>㈣题)。
2.视现状天经地义,致无视巨大提升和改变的空间而无解(如:二>㈢、㈠题)。
3.因难题已成千年的商业等规律,解而无果致弃解(如:二>㈥题)。
4.对亟待解决的行业性瓶颈,因全球业界强者均无计可施,故视其不可改变而无解(如:
二>㈤题)。
5.亟待解难,多方出手劳而无解(如:二>㈡题)。
㈦何为“人类绝境之难”
世界顶级专家们的无解之难,就是人类的无解之难,就是走入了绝境!不论几千秒后还
是几千年后解决否,但此刻此难就是“人类绝境之难”,简称:“绝难”。
㈧何为“妙解”
本文中“妙解”的内涵:对难题“巧妙的解决”,既“以超狙思维、超狙创意,行超狙
之路,致轻松解难”(不同于通常词语解释:善于说解、精妙解释等)。
㈨关于本与效
1.增本增效:指通过上项目、增资、扩产等增加成本而增效。
2.同本增效:指同于通常成本而增效。
3.同效降本:指同于通常收效而降本。
4.降本增效:指成本显降或超降,同时,效益显增或超增。
四、实践出真知
㈠“超狙思维”的能量究竟有多强
“顶级专业技术+顶尖智慧与思维+雄厚综合实力"的能量,无与伦比。若此能量的无
解之难,通常看无人能解。
然而,此类之难竟被偶遇的外行、成功要素为零的他,轻松地妙解了。上述无与伦比的
能量,就这样被轻松地超越了!
他已跨越了完全陌生的十余个领域,轻松妙解了世界顶级、行业顶级专家们的数十例无
解之难。实现了一系列“世界性、行业性、颠覆性、历史性的突破”。
论专业他是外行;论资源等综合实力他是零;论思维他面对的是拥有顶尖智慧的专家们。
人们完全看不到他成功的半点优势与可能,但又无法否定他成功的事实。
他的客观条件与自身释放出的能量,形成了巨大的反差。他的能量究竟源于哪里?他本
人的回答是:“超狙思维”。
是的,这正是“超狙思维”的能量(参见下:㈢题)!
㈡“超狙之路” 清晰呈现
这股轻松超越“顶级专业技术+顶尖智慧与思维+雄厚综合实力”,妙解绝难之“能量”
的产生,意味着什么?
这不就是给人类在绝境之处,推开了一扇门、辟出了一条路吗!“妙解人类绝境之难的
全新路——超狙之路”,就这样横空出世,清晰地呈现给了世人!
超狙之路所具有的“五大功能”(见下:㈢题),对科技进步、社会发展,具有鲜明的
必要性、高效性、广泛性和不可替代性。
㈢六大突破 五大功能
1.超狙思维的六大颠覆与突破
⑴突破了“商场如战场”的基本规律。他的案例中,没有恶性竞争、你死我活的厮杀;
不企图多切一块共享蛋糕,更不会把餐叉伸向别人的餐盘。他另辟蹊径:创商机、布新局、
另谋利。
⑵突破了“买卖双方利益的杠杆关系”,让“双方利益均更大化”。
⑶突破了“先陪后赚”的商业等基本规律,让资金不足者成功先行。
⑷突破了“高回报普遍高投入”的商业等基本规律,实现了“超高回报、超低或零投入”。
⑸突破了“高回报伴随高风险”的商业等基本规律,实现了“超高回报、超低或零风险”。
⑹突破了“微利时代”的影响,在“微利时代”创“超高利”,且合理、合法、公开、
透明。
2.超狙之路的五大功能
一箭五雕“一妙、一高、三低”,优势尽显:
⑴妙解绝难、⑵超高效、⑶零或超低投、⑷零或超低险、⑸零或超低排。
超狙之路,既不靠“增本增效”,也不只是“同本增效”或“同效降本”,而是“降本
增效”,甚至是“超降本超增效”。
五、对比鉴能量
㈠事实说话客观对比

㈡对比的目的
1.对比是认识事物的基本方法,是常态。包括媒体报道和政府工作报告等,不论古今中
外。
2.对“超狙思维”和“超狙之路”的推出,就如同最初对飞机及航线的推出,通过对比
充分展现其超越陆路水路之优势,易于人们充分认识与理性选择,并无意矮化和诋毁对比参
照对象。
㈢佐证了思维的能量
一个偶遇的外行,能轻松妙解了顶级专业机构、顶级专家们的一个个未解之难,其核心
靠的是什么?没有其他只有“思维”。因此,充分佐证了:“超狙思维”的能量特别巨大(见:
四>㈠题)。
㈣思考与结论
1.许多顶级专家无解之难,并非很难,无解不是必然。
2.无解常常差的不是专业技术、综合实力等,而核心差的是“思维方式”。
3.专业技术就解难而言,不是万能的,有时是不能的;不是最佳的,有时是最差的。
六、思维与认知
㈠人类需重新认识思维的能量
人类从未否定或轻视过思维的能量与作用。但有关键的两点,人类普遍没意识到、没想
到:
1.人类普遍未意识到,思维的能量与作用,能达到本文案例所呈现的高度——常可超
越“顶级专业技术+顶尖智慧与思维+雄厚综合实力”的能量。
2.人类普遍想不到,会有一种思维,成就一条妙解绝难的全新路。
司空见惯的“思维”,其能量陡然升至人类历史的新高,完全颠覆了人类的普遍认知。
㈡拨云见日看本质
问:他是靠天赋吗?
答:凡被称天赋异禀者,哪个不博学、善思、敏行、坚毅?没有这些,天赋何以显现?
反之,天赋又能占几何?
问:不具共性的个案价值几何?
答:古今中外,凡大小成就者,其人其事哪个不是个案?人类的发展进步靠的不正是他
们的引领吗?
问:他是靠机遇吗?
答:他每个案例的信息获取,均来源于公共渠道。如果说这就是机遇,这可是万众共享
的。况且,他所做的都是他人无解的……
问:他是因旁观者清吗?
答:旁观者成千上万,为什么只有他清?!
㈢悟透精髓灵活运用
古今中外,没有一场胜利之战是对前人兵法、他人经验的重复。如伟人毛泽东,在汲取
苏联革命从城市到农村的成功经验后,他领导的中国革命却是以农村包围城市。这就是悟透
精髓,灵活运用。
尤其当今商人读《三十六计》等智书。就“围魏救赵”而言,真不知去围谁?去救谁……?
不是前人的智书不可用,而是有人不会用。同样,超狙思维和超狙之路的学与用也是如
此。
七、路起绝境处
㈠适用广泛
有人可能想:超狙思维、超狙之路似乎与己无关、无缘,可望而不可及。
其实,与任何人都不远,且日相随、时相伴,关乎每个人的生活、学习与工作等;适用
于任何地域、领域;行业、专业;阶级、阶层;种族、宗教;机构、群体等。
㈡事实打脸“正确的人”
面对顶级专家无解之难,假如有外行自荐或他人提议:“既然专家们无解,就请外行来
解决吧”。
想必无人理睬,且会普遍视其“无知无畏、痴人说梦”等。因为,大多数人会认为自己
是客观、理性、正确的!
然而,事实颠覆了大多数人的思维和认知,无情地打了广大“正确人”的脸。因为,十
余领域世界顶级专家们的无解之难,正是被一偶遇的外行轻松妙解的!
㈢超狙思维 超狙之路究竟在哪里
1.就在绝大多数人自认为正确的、理性的、科学的,判定的“不可能”之中。
2.就在绝大多数人自认为符合科学、符合常理、符合常态的认知之外。
3.就在人们的绝境之地。
4.常在人们明确否定、强烈反对、冷嘲热讽之时。
八、意义与价值
㈠开创与突破
1.首创“超狙思维”、开辟“超狙之路”:
⑴思维无论有多少种?但“超狙思维”的出现绝不仅仅是多了一种思维这么简单,其意
义与价值在于:它能轻松妙解现有各种思维的一系列无解之难。
⑵人类攻坚克难的办法千千万,但归结起来只有一条路(见《导语》)。因此,超狙之
路的意义与价值,绝不仅是多了一条路、多了一倍的路,而是一箭五雕的路(见:四>㈢>
2题)。
2.突破了一系列普遍看似天经地义,但客观已束缚发展有违进步的,商业等陈规旧律。
㈡现实启示
——将数倍提升人类前进的步伐
一个普通人,仅以“超狙思维+社会常识”,就能轻松妙解绝难。若各界人士遇难时能
适度用超狙思维,尤其顶级专家们,若能以“顶级专业知识与智慧+超狙思维”,岂不如虎
添翼。其无解之难的概率必将数倍降低;各项投入将数倍降低的同时,效益、效率数倍提升;
人类前行的加速必然数倍提升!
㈢将引发思维的革命
随着他一系列妙解绝难案例的传播和各类难题的无休不止,会推动人类重新认识并高度
重视思维及能量。引发人类发展史上一场全球性的思维革命,将成为必然,只是迟早的问题。
㈣文化自信的成果
他的智慧与能量,正是源于对老子哲学等中华优秀文化的汲取与践行;也是坚定文化自
信的成功案例。充分地展现了中华优秀传统文化所具有的现实意义!
九、结束语
文中的“他”就是本文作者于广胜。
把“超狙思维”、“超狙之路”的概念、能量及作用,实事求是地呈现和阐述到位(具
体学习与培训将另文呈现),比琵琶半遮面更有意义。为避免咬文嚼字的争辩与纠结。故本
文着力用事实说话,因为事实胜于雄辩!
为了便于概说,特选取策略性的案例。
本人的自我定位是实干家,如同战场上的指挥员兼战斗员,在战后现身说法:通常许多
无法挽回的败局,或可轻松扭转;或本不该发生。
本文旨在抛砖引玉,欢迎切磋、敬请指正!
——————————————————————————————————————————
十、附:于广胜简介
现任职务:北京大学历史文化资源研究所《神州酒典》项目课题筹委会运管委主任、总
创意、策划;中国兰图智库副秘书长;俄罗斯·大欧亚媒体联盟主席;俄罗斯东北联邦大学
数学院客座教授。
荣誉称号:中国十大创意策划专家;影响中国策划发展 50 人;中国骄傲·2017 时代影
响力人物;世界艺术名人;中国国务外事国礼特供艺术家;无笔点彩画创始人。
被中俄权威媒体称为“肖像画大师”;享有“跨界超人”、“当代达芬奇”之美誉。
综合成果:在涉及航天、数学、古生物学、创意、策划、营销、危机公关、艺术等,跨
度极大的十余陌生领域,轻松妙解了世界顶级专家等无解之难数十例;首创“超狙思维”,
成功探索出“妙解人类绝境之难的全新路——超狙之路”。摘“国际大奖”;创“世界第一”;
实现了一系列“行业性、世界性、颠覆性、历史性的突破”。
主题演讲等,已遍及北京大学、俄人文大学、俄东北联邦大学、俄北极国家文化艺术学
院等中俄高校、国际论坛、讲堂和商企领域等。案例已收入高校教材和畅销书等。
画作个展等,在中、俄、加、日、新、阿等海内外的世界艺术馆、国家美术馆、王宫等
展出、获奖、收藏。
注:他并非靠上述“光环”等获取成功,而是因成功带来了“光环”等。
(于广胜,手机、微信:13522236416)
————————————————————————————————————————————
责任编辑 檄文

